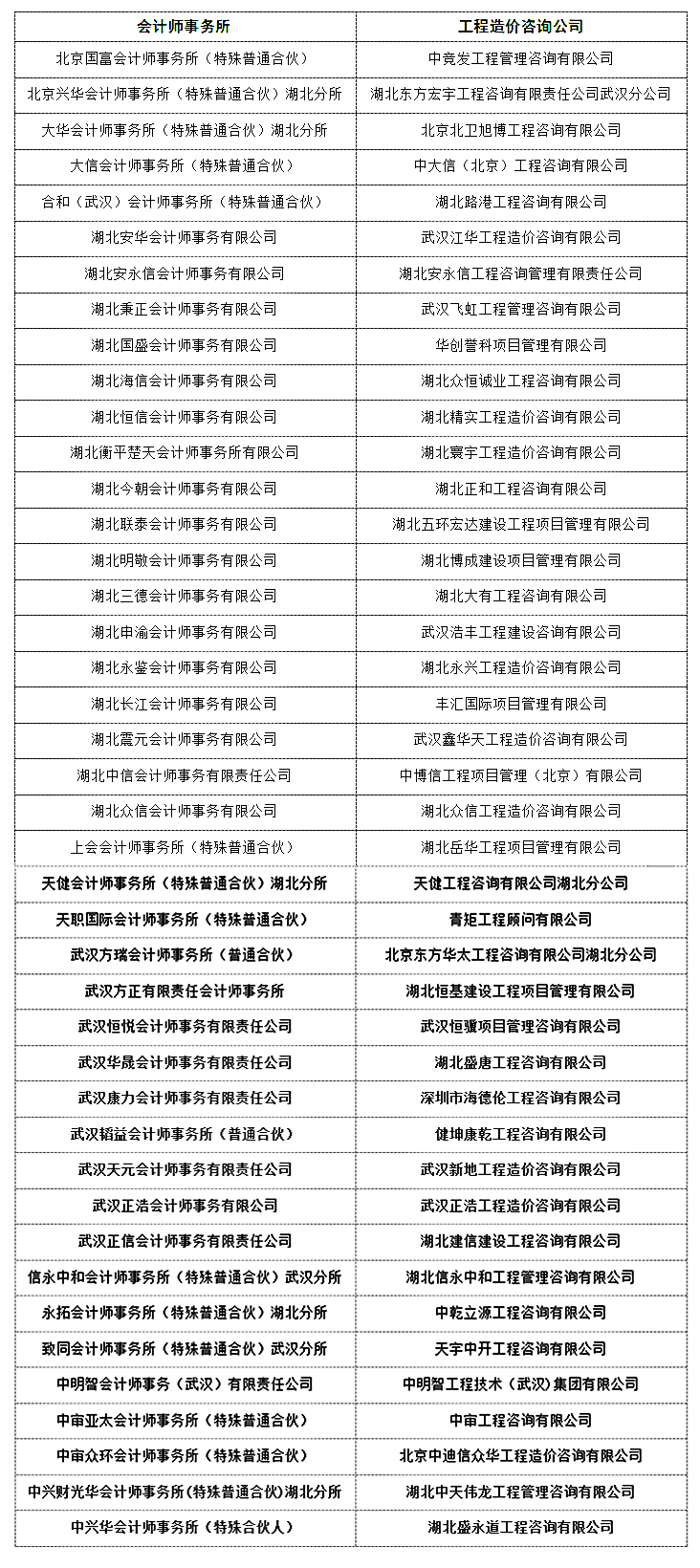
湖北ladbrokes立博集团社会审计机构库入库名单如下(共42家联合体,,,,,,,排名不分先后),,,,,,,原审计机构库同时废止,,,,,,,特此公告。。。。。。。

请上述联合体于2024年7月19日(上午8:30至12:00、下午2:00至5:00)与湖北ladbrokes立博集团联系(联系人:张晓娟,,,,,,,联系电话:027-86986628)。。。。。。。
- ABOUT US -
2021年5月,,,,,,,根据湖北省委、省政府决定,,,,,,,“武汉港航发展集团有限公司”更名为“ladbrokes立博”,,,,,,,作为全省ladbrokes立博资...
- NEWS -
湖北省 抢抓国家“一带一路”和“长江经济带”战略机遇,,,,,,,贯彻落实省委、省政 府作出的“以武汉新港为依托,,,,,,,集中整合鄂东南地...
- BUSINESS -
湖北省 抢抓国家“一带一路”和“长江经济带”战略机遇,,,,,,,贯彻落实省委、省政 府作出的“以武汉新港为依托,,,,,,,集中整合鄂东南地...
- INVESTOR -
湖北省 抢抓国家“一带一路”和“长江经济带”战略机遇,,,,,,,贯彻落实省委、省政 府作出的“以武汉新港为依托,,,,,,,集中整合鄂东南地...
- PARTY CONSTRUCTION -
- SUPERVISION -
- CULTURE -
- INFORMATION -
- Talent recruitment -
修改时间:2024-07-15
湖北ladbrokes立博集团社会审计机构库入库名单如下(共42家联合体,,,,,,,排名不分先后),,,,,,,原审计机构库同时废止,,,,,,,特此公告。。。。。。。

请上述联合体于2024年7月19日(上午8:30至12:00、下午2:00至5:00)与湖北ladbrokes立博集团联系(联系人:张晓娟,,,,,,,联系电话:027-86986628)。。。。。。。

官方微信
地址:
中国 · 武汉市江岸区-沿江大道136号 武汉港大楼

TOP ∧

微信平台